Original Research
The aim of this study is to examine the effects of self-concept and educational success on career adaptability among nurses in the Ukraine. This study aimed to help human resource management attract and implement resources effectively, especially in healthcare systems. We distributed 119 questionnaires randomly and asked nurses to answer questions related to career adaptability, self-concept, and educational success. First, we conduct a confirmatory factor analysis on the career adaptability aspects (Concern, Curiosity, Control, and Confidence) and self-concept to analyze the reliability and validity of the constructs. The second phase, using the regression method, showed that educational success has a significant effect only on concern. However, self-concepts significantly affect concern (.46), control (.41), Curiosity (.47), and confidence (.45). Career adaptability has been significantly affected by self-concept (.50). Managers should consider self-concept as a significant predictive factor of career adaptability in the future, which cannot be predicted by educational success. Additionally, the results revealed that although educational success did not significantly predict all aspects of career adaptability, it had a significant relationship with the concern aspect.
Self-Concept and Educational Success on Career Adaptability Among Nurses
Vadym Potomkin
G.S. Kostyuk Institute of Psychology of the NAES of Ukraine, Ukraine
ABSTRACT
The aim of this study is to examine the effects of self-concept and educational success on career adaptability among nurses in the Ukraine. This study aimed to help human resource management attract and implement resources effectively, especially in healthcare systems. We distributed 119 questionnaires randomly and asked nurses to answer questions related to career adaptability, self-concept, and educational success. First, we conduct a confirmatory factor analysis on the career adaptability aspects (Concern, Curiosity, Control, and Confidence) and self-concept to analyze the reliability and validity of the constructs. The second phase, using the regression method, showed that educational success has a significant effect only on concern. However, self-concepts significantly affect concern (.46), control (.41), Curiosity (.47), and confidence (.45). Career adaptability has been significantly affected by self-concept (.50). Managers should consider self-concept as a significant predictive factor of career adaptability in the future, which cannot be predicted by educational success. Additionally, the results revealed that although educational success did not significantly predict all aspects of career adaptability, it had a significant relationship with the concern aspect.
Keywords: Self-concept, Career Adaptability, Educational Success, Concern, Nurses Performance
The healthcare sector is among the institutions that require the efforts of individuals possessing strong analytical abilities and the capacity to adapt to work-related pressures. The structure of medical centers, shaped by the nature of their activities, demands personnel who can maintain high self‑confidence and, even in sensitive situations and exceptional crises such as COVID‑19, adapt themselves to both external environmental pressures and the needs of the patients they serve, while making the right decisions at the right time (Foster et al., 2022; Labrague & De Los Santos, 2021). This reality causes nurses, over the course of their careers, to encounter numerous work-related challenges, with turnover rates in this profession being remarkably high (Orgambídez & Almeida, 2020). Identifying individuals well-suited to such roles may help prevent this issue and reduce the costs associated with the professional growth and development of nurses over time. The nature of nursing work is such that its workforce must possess a high degree of career adaptability (McAllister et al., 2019).
In fact, adaptability develops through the interaction between a person’s inner and outer worlds and is strongly related to specific roles and contextual events. In other words, culture and the situational context surrounding boundary conditions shape and influence adaptability (Savickas, 2013; Rudolph et al., 2017). Consequently, countries differ in the extent to which they nurture, enhance, or encourage adaptability, as they provide different opportunities for the development and expression of psychosocial resources and transferable skills.
Research has shown that individuals with high career adaptability in adolescence (Hirschi, 2009) are more successful in mastering career transitions. However, career adaptability throughout an individual’s lifespan is shaped by many variables. Academic progression—from completing secondary education to entering university—represents a major developmental stage, particularly for young people, and the successful completion of this period informs life-course decisions and determines future career choices (Graf, 2015; Koen et al., 2012). Evidence suggests that academic success significantly contributes to the development of professional adaptability due to its established relationship with self-efficacy (Bandura, 1997). Furthermore, an individual’s self-concept—the way they perceive and understand themselves—remains measurable across different career stages and can serve as a tool for identifying individuals with higher potential. Understanding these factors and their influence on nurses’ adaptability can ultimately improve performance within the healthcare sector (Foster et al., 2022).
Self‑concept refers to the composite of beliefs, perceptions, and attitudes individuals hold about themselves, encompassing both professional identity and personal worth. In nursing, self-concept has a significant influence on clinical competence, decision-making, interpersonal relationships, and overall career commitment. A positive professional self-concept enables nurses to interpret challenges as opportunities for growth, thereby enhancing their resilience and adaptability in complex healthcare environments (Cleary et al., 2024).
Recent studies highlight the multidimensional nature of the self-concept and its role in enhancing nursing practice. For example, Hosseinzadeh et al. (2023) found that a higher professional self-concept among hospital nurses was positively associated with job satisfaction and inversely associated with burnout levels. These findings underscore the buffering role of self‑concept in high-stress contexts, where emotional fatigue can impair patient care quality. Likewise, Li et al. (2025) emphasized that professional self-concept in nursing students significantly predicted clinical decision-making confidence, suggesting that early cultivation of self-concept during training can have lasting career effects.
Educational pathways play a pivotal role in shaping one's self-concept. Structured clinical education, reflective practice, and mentorship programs provide tangible feedback that strengthens nurses’ sense of professional competence (Middleton et al., 2022). This aligns with conceptual work by Ardabili (2020) in the broader psychological field, where self-perception and self-efficacy are central to adaptive functioning in work roles, even though their studies may not be specifically nursing-related.
Self‑concept is also intertwined with cultural and organizational factors. Supportive work environments that recognize and encourage nurses’ contributions foster a stronger sense of belonging and professional pride, directly impacting motivation and retention. Conversely, unsupportive or toxic workplaces can erode self-concept, leading to disengagement or attrition.
Given the current global nursing shortages, fostering professional self‑concept is not merely a personal development objective but a strategic workforce priority. Interventions such as peer-support programs, leadership training, and competence-based education could enhance self-concept and, as a result, improve job performance, patient safety, and retention rates.
Career adaptability—the readiness to cope with changing work roles and transitions—is increasingly recognized as a crucial competency for nurses, given the dynamic nature of healthcare environments. It encompasses four core dimensions: concern (future orientation and preparedness), control (self-discipline and decisiveness in career tasks), curiosity (exploration of opportunities and problem-solving), and confidence (belief in one’s competence to achieve career goals) (Savickas & Porfeli, 2012). Together, these facets enable individuals to navigate career transitions and workplace demands with resilience and agency. In nursing—a profession characterized by high-acuity decision-making, interpersonal complexity, and frequent procedural changes—these adaptability dimensions are not merely advantageous but essential for sustained professional performance and satisfaction. These attributes enable nurses to navigate organizational change, technological advances, and evolving patient care needs, while sustaining professional satisfaction and resilience.
Recent evidence highlights the centrality of adaptability to nurses’ early career development. Middleton et al. (2022) used a qualitative approach with recently graduated nurses, identifying adaptability and resilience as intertwined attributes essential for managing both the emotional and practical demands of clinical work. Participants emphasized that supportive organizational cultures and mentorship reinforced adaptability, whereas limited institutional support hindered its development.
Quantitative longitudinal research further clarifies these dynamics. Liu et al. (2025) examined new oncology nurses and found that self-awareness significantly predicted career adaptability both directly and indirectly through work readiness and the mitigation of transition shock. Their findings suggest that targeted onboarding and reflective practices can strategically enhance adaptability and improve retention in high-stress specialties. Similarly, Zhao et al. (2024) explored nursing undergraduates and demonstrated that career commitment mediates the link between adaptability and both career identity and well-being. This implies that fostering adaptability in preregistration programs can yield downstream benefits for professional engagement.
Career adaptability is also linked to workforce stability in long-term care. Sun et al. (2023) reported that nursing assistants with higher adaptability exhibited lower turnover intentions, an effect fully mediated by psychological capital. This highlights the psychological underpinning of adaptability and its potential as an intervention point to address retention challenges in aged care services.
From a broader workforce policy perspective, adaptability is not only an individual asset but a system-level imperative. Nursing managers can play a pivotal role by integrating adaptability-building strategies into orientation programs, continuing professional development, and leadership models. Such strategies include simulation-based training to address uncertainty, reflective debriefing sessions to foster self-awareness, and structured mentorship to solidify a professional identity.
In summary, contemporary literature suggests that career adaptability in nursing is multidimensional and developmentally fluid, shaped by personal resources (such as self-awareness and psychological capital), educational preparation, and workplace culture. As healthcare systems contend with complexity, rapid change, and workforce shortages, prioritizing the development of adaptability may be a decisive factor in sustaining an engaged, resilient nursing workforce capable of delivering consistent, high-quality care.
Self-concept—the aggregate of an individual’s self-perceptions, values, and beliefs about their roles and capabilities—is foundational to nursing practice. It shapes how nurses perceive their professional identity, interact with patients, manage stress, and adapt to the demands of complex healthcare environments. Cleary et al. (2024) emphasize that the development of a strong professional self-concept is integral to clinical competence, leadership potential, and the delivery of safe, patient-centered care. Recent studies underscore its multidimensional impact. For example, Hosseinzadeh et al. (2023) found that nurses with higher professional self-concept reported significantly greater job satisfaction and lower burnout rates, suggesting that self-concept acts as a psychological buffer in high-pressure settings. Similarly, Li et al. (2025) demonstrated that nursing students with stronger self-concepts exhibited higher confidence in clinical decision-making, supporting the early cultivation of self-concept as a means to foster practice readiness.
Theoretical advancements from outside nursing offer complementary insights. Henry and Liu (2024) distinguish between possible selves—imaginative projections that become part of one’s working self-concept—and self-guides, evaluative frameworks external to self-concept that direct behavior toward ideal or socially expected standards. In nursing, this duality helps explain how professional self-concept both shapes and is shaped by internal aspirations (e.g., becoming a skilled and compassionate nurse) and external expectations (e.g., institutional protocols or societal trust in the profession). Aligning these dimensions reduces identity tension, supports professional well‑being, and strengthens adaptability.
Career adaptability, as conceptualized by Savickas and Porfeli (2012), encompasses concern (future orientation), control (self-discipline), curiosity (exploration), and confidence (self-belief in achieving career goals). These resources enable nurses to navigate transitions, manage workplace stress, and adapt to the demands of evolving healthcare systems. Empirical evidence highlights this linkage. Liu et al. (2025) found self-awareness—a component of self-concept—to be a significant predictor of adaptability among new oncology nurses, mediated by work readiness and reduced transition shock. Zhao et al. (2024) demonstrated that career commitment is associated with adaptability and career identity, as well as well-being, in nursing undergraduates. In long-term care, Sun et al. (2023) demonstrated that high adaptability, bolstered by psychological capital, reduced turnover intentions among nursing assistants.
Educational success—achievements in academic and clinical training—fosters a positive self-concept by providing tangible evidence of competence and reinforcing one's belief in their professional abilities. Structured mentorship, reflective practice, and constructive feedback further enhance this development (Middleton et al., 2022). When educational success bolsters self-concept, it indirectly strengthens the psychological resources underpinning career adaptability. By enhancing educational success and cultivating a positive professional self-concept, nursing education and management can build all four adaptability dimensions. This integrated development equips nurses to respond creatively and confidently to professional challenges, supporting both individual career sustainability and healthcare workforce resilience. Nurses with a positive self-concept tend to interpret challenges as opportunities for growth rather than threats, thereby bolstering both confidence and control. Empirical evidence from Rusu et al. (2015) supports that explicit self-concept is positively associated with adaptive capacities, even when implicit self-perceptions are less favorable. In practical terms, a nurse who perceives themselves as competent and valued is more likely to take initiative in problem-solving (control), persist in the face of uncertainty (confidence), and remain open to skill expansion (curiosity).
Educational success—measured through academic performance and mastery of clinical competencies—acts as both a precursor and reinforcer of self‑concept. As nursing students achieve higher grades in theoretical subjects and demonstrate proficiency in clinical placements, they accumulate evidence of their capability, thereby enhancing their self-esteem and professional identity. This academic mastery also directly supports the concern dimension by embedding a forward-looking professional orientation; students who have excelled academically are more likely to envisage themselves thriving in their future roles and invest in proactive career planning. The pathway from educational success to adaptability is thus mediated by self‑concept. Strong educational performance nourishes a positive professional self‑image, which, in turn, fuels the psychological resources underpinning adaptability. For example, research on nursing undergraduates (Zhao et al., 2024) shows that career commitment—a construct firmly linked to self-concept—mediates the relationship between adaptability and positive work-related outcomes, such as career identity and well-being. Similarly, Liu et al. (2025) demonstrated that self-awareness (a key self‑concept component) enhanced adaptability among new oncology nurses, partly by fostering work readiness and dampening transition shock.
In nursing practice, this synergy implies that interventions aimed at bolstering adaptability should not operate in isolation from educational and self-concept development strategies. Academic enrichment programs, reflective practice workshops, and mentorship arrangements can simultaneously enhance educational success and foster a stronger self-concept, thereby amplifying concern, control, curiosity, and confidence. Over time, this integrated growth enables nurses to respond constructively to the profession’s evolving demands, contributing not only to their personal career sustainability but also to the stability and quality of the healthcare workforce. Therefore, we can hypothesize that:
H1: Self-concept of nurses has a significant effect on career adaptability.
H2: Educational success significantly predicts nurses' career adaptability.
Data were collected through an online questionnaire administered via Google Forms. The instrument link was distributed through professional nursing social media groups and channels to facilitate participation while accommodating the high workload of the target population. Participation was voluntary, and prior to accessing the questionnaire, nurses were presented with an informed consent statement outlining the objectives of the study, confidentiality measures, and the option to withdraw at any time without penalty.
Data collection occurred over a four-week period in December-January 2023. Eligibility criteria included being a registered nurse and currently employed in a clinical setting. A total of 133 questionnaires were submitted. Fourteen responses were excluded due to substantial missing data—operationalized as omitting one or more primary variables—resulting in a final analytic sample of 119 complete responses.
Participants indicated their age (in years); gender (1 = male, 2 = female); highest level of education (ranging from 1 = high school degree to 5 = postgraduate university degree); job tenure (in years); and marital status (1 = single, 2= married). We controlled for these demographic and employment characteristics because previous research has shown them to be related to career adaptability.
Career Adaptability. Career adaptability was assessed using the Career Adapt‑Abilities Scale (CAAS; Savickas & Porfeli, 2012), a 24-item instrument comprising four subscales: Concern, Control, Curiosity, and Confidence. Each subscale contains six items rated on a 5-point Likert scale ranging from 1 (not strong) to 5 (strongest). Higher scores indicate greater career adaptability. The CAAS has demonstrated strong internal consistency, construct validity, and cross‑cultural applicability in prior research (Savickas & Porfeli, 2012).
Self‑Concept. Self‑concept was measured using the Self‑Concept Scale developed by Chang and Johnson (2010). This scale assesses individuals’ perceptions of their abilities, worth, and role performance, with items rated on a 5‑point Likert scale from 1 (strongly disagree) to 5 (strongly agree). Higher scores reflect a more positive self‑concept. Previous studies have supported its reliability and validity across professional contexts (Chang & Johnson, 2010).
Educational Success. Educational success was evaluated using participants’ most recent mathematics and language achievement scores, following the operationalization applied by Volodina and Nagy (2016). Scores were standardized according to national grading criteria, with higher standardized values indicating greater academic achievement. Range of scores were 1-5. This approach provides an objective performance indicator and has been validated as a proxy for academic success in studies that link achievement to career development outcomes (Volodina & Nagy, 2016).
We first conducted confirmatory factor analyses using the AMOS software to examine the factor structure of the CAAS. Second, we used SPSS 2021(IBM Corp) to inspect descriptive statistics, correlations, and Cronbach’s alpha reliability estimates of the study variables. Finally, we used multiple linear regression analyses in SPSS to test our hypotheses. We also used SPSS to impute missing data in some of the study variables using the recommended Expectation-Maximization (EM) estimation method (Schafer & Graham, 2002).
To evaluate the proposed structural model examining the effects of self‑concept and educational success on career adaptability among nurses, a Confirmatory Factor Analysis (CFA) was performed. Model evaluation revealed a χ²/df ratio (CMIN/DF) of 2.732, indicating an acceptable fit (values below 3 are generally considered reasonable). However, incremental fit indices did not meet the optimal threshold of .90, suggesting room for improvement. The Incremental Fit Index (IFI) was .74, the Normed Fit Index (NFI) was .65, the Tucker–Lewis Index (TLI) was .71, and the Comparative Fit Index (CFI) was .74. These values indicate that while the model captures a substantial proportion of covariance among variables, further refinement could strengthen model adequacy.
Table 1 presents the means, standard deviations, and Pearson correlation coefficients for the study variables. The four dimensions of career adaptability—Concern, Control, Curiosity, and Confidence—were all positively and significantly interrelated. Correlation coefficients among these dimensions ranged from .58 to .77 (p < .01), indicating that higher levels in one adaptability component tend to be associated with higher levels in the other components. For example, Concern was strongly related to Control (r = .62, p < .01) and Curiosity (r = .72, p < .01). Similarly, Confidence showed its highest correlation with Curiosity (r = .67, p < .01), suggesting that nurses who are more inquisitive about career possibilities also tend to feel more self‑assured about managing their careers.
Self‑concept was significantly and positively correlated with all four adaptability dimensions, with correlations ranging from .43 to .51 (p < .01). This pattern underscores the importance of a positive self‑perception in fostering readiness and resilience in career-related tasks.
Educational success showed small but positive correlations with Concern (r = .20, p < .05) and Self‑concept (r = .19, p < .05). While these relationships are weaker in magnitude, they suggest that academic achievement may be linked more closely to attitudinal or self-perceptual factors than to other facets of career adaptability.
Overall, the correlation results indicate that the dimensions of career adaptability are strongly interrelated, self‑concept is an important personal resource connected to adaptability, and educational success, although less strongly related, still exhibits meaningful associations with certain adaptability components.
Descriptive Statistics and Correlations
|
Cronbach |
SD |
M |
5 |
4 |
3 |
2 |
1 |
|
|
.73 |
.52 |
3.77 |
|
|
|
|
-- |
1. Concern |
|
.83 |
.47 |
3.89 |
|
|
|
-- |
.62** |
2. Control |
|
.83 |
.51 |
3.82 |
|
|
-- |
.61** |
.72** |
3. Curiosity |
|
.91 |
.64 |
3.92 |
|
-- |
.67** |
.76** |
.58** |
4. Confident |
|
.90 |
.50 |
3.96 |
-- |
.51** |
.46** |
.45** |
.43** |
5. Self-Concept |
|
-- |
1.58 |
4.41 |
.20* |
.17 |
.17 |
.15 |
.19* |
6. Educational Success |
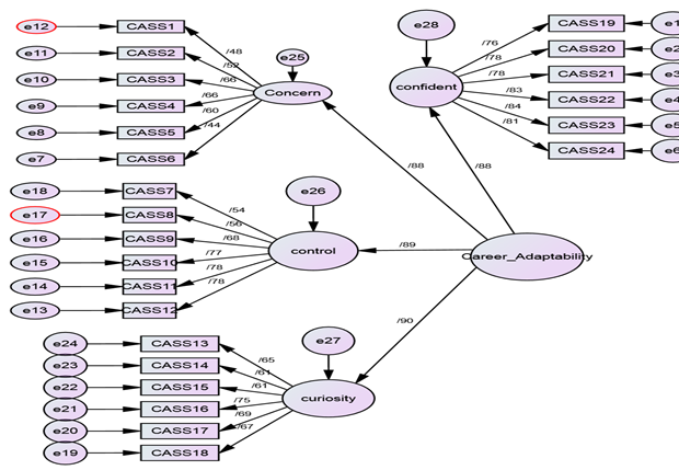
The hypothesized structural model was tested to examine the predictive effects of self-concept and educational success on career adaptability, see Figure 1. Career adaptability was treated as a composite or second-order latent variable, encompassing the four dimensions of Concern, Control, Curiosity, and Confidence. The Structural Equation Modeling (SEM) analysis was performed using standardized path coefficients to estimate the strength and direction of these relationships. Standardized path coefficients are displayed along the arrows. Self‑concept (β = .41, p < .001) and educational success (β = .36, p = .002) positively and significantly predicted career adaptability, accounting for 47% of its variance (R² = .47). Model fit indices: CMIN/DF = 2.73, IFI = .74, NFI = .65, TLI = .71, CFI = .74. Together, these predictors explained 47% of the variance in career adaptability (R² = .47) as illustrated in Figure 2.
Concurrently, the results suggest that academic achievement and attainment contribute to an individual's capacity to adapt to their career. This could be due to the skills and knowledge acquired through education, or the confidence and structured approach to problem-solving that formal education often fosters. This highlights the considerable predictive power of these two factors in understanding who is more adaptable in their career journey.
In sum, the results indicate that self-concept is a crucial psychological resource for career adaptability, providing a strong internal foundation for navigating career changes. Simultaneously, educational success offers an additional, tangible academic foundation that supports and enhances adaptability in professional contexts. The strong interrelations observed among the four dimensions of career adaptability (Concern, Control, Curiosity, and Confidence) further suggest that enhancing one component may have positive spill-over benefits for the others. This implies that interventions aimed at strengthening nurses' career readiness and resilience could leverage these interconnections, potentially identifying key leverage points for effective developmental strategies.
Confirmatory Analysis of CAAS

Structural Model Illustrating the Effects of Self‑Concept and Educational Success on Career Adaptability among Nurses

The present study investigated the impact of self-concept and educational success on career adaptability (CAAS dimensions) among 119 nurses. The findings indicated that both self‑concept and educational success significantly and positively predicted career adaptability, jointly explaining nearly half of the variance. These results highlight the significance of personal resources in promoting adaptability among nursing professionals.
It is important to note that educational success in this study was measured solely via language and mathematics test scores. While these academic indicators are valuable, they may not fully capture the breadth of competencies relevant to nursing performance, such as clinical problem‑solving, interpersonal communication, or ethical reasoning. Furthermore, the sample size—though adequate for structural modeling—was relatively modest (n = 119), and it is plausible that different patterns of relationships would emerge in larger or more diverse samples.
The observed positive relationship between self‑concept and career adaptability aligns with earlier research indicating that individuals who perceive themselves as competent, worthy, and in control tend to manage career challenges more effectively (Guo et al., 2021; Savickas & Porfeli, 2012). Similarly, findings by Ohme and Zacher (2015) and Johnston (2018) corroborate the link between positive self-evaluations and adaptability in healthcare contexts. However, other studies (e.g., Walker et al., 2019) suggest that contextual demands in nursing, such as high workloads or organizational instability, can overshadow personal self‑concept, limiting its effect on adaptability.
The role of educational success as a predictor of career adaptability has received less direct attention. Yet, related literature indicates that academic achievement can bolster professional confidence and perceptions of control—both core dimensions of CAAS (Bocciardi et al., 2017). For nurses, proficiency in foundational skills such as language and mathematics is crucial for effective patient care communication and precise medication calculation, which can enhance their sense of competence and control. That said, educational success alone may be insufficient without concurrent development of emotional resilience and interpersonal skills.
While individual attributes matter, the organizational culture of hospitals—including leadership styles, communication norms, and support structures—may significantly shape how self‑concept and educational success translate into adaptability. Supportive, learning‑oriented cultures could amplify these effects, whereas rigid or unsupportive cultures might suppress them. The omission of variables such as religion and leadership style in this study represents a limitation, as both have been shown to influence work engagement, coping strategies, and adaptability in nursing populations (Ko et al., 2021; Yang et al., 2020).
Given these findings, interventions to enhance nurses’ career adaptability should prioritize: a) Strengthening self‑concept through mentoring, recognition, and feedback systems and hiring nurses considering their self-concept as a significant predicting factor, b) Providing ongoing educational opportunities that reinforce both technical and soft skills, and c) Cultivating supportive hospital cultures that align leadership styles with adaptability goals.
Future research should examine these relationships in larger, more heterogeneous nurse samples and incorporate broader measures of educational success, as well as contextual and cultural variables, to refine understanding and intervention strategies.
Ardabili, F. S. (2020). Moderating-mediating effects of leader member exchange, self-efficacy and psychological empowerment on work outcomes among nurses. Organizacija, 53(3), 246–258. https://doi.org/10.2478/orga-2020-0016
Bandura, A. (1997). Self-efficacy: The exercise of control. W.H. Freeman.
Bocciardi, F., Caputo, A., Fregonese, C., Langher, V., & Sartori, R. (2017). Career adaptability as a strategic competence for career development: An exploratory study of its key predictors. European Journal of Training and Development, 41(1), 67–82. https://doi.org/10.1108/EJTD-07-2016-0049
Chang, C-H., Johnson, R. E. (2010). Not all leader–member exchanges are created equal: Importance of leader relational identity. The Leadership Quarterly, 21(5), 796–808. https://doi.org/10.1016/j.leaqua.2010.07.008
Cleary, M., Kornhaber, R., & Jackson, D. (2024). Developing a professional self‑concept: The foundation for nursing practice. Journal of Clinical Nursing, 33(5–6), 1245–1252. https://doi.org/10.1111/jocn.16752
Foster, K., Roche, M., Delgado, C., Cuzzillo, C., Giandinoto, J. A., & Furness, T. (2022). Resilience and mental health in the nursing workforce: A literature review. International Journal of Mental Health Nursing, 31(1), 1–20. https://doi.org/10.1111/inm.12927
Graf, L. (2015). Germany: Stability and change. In T. Corner (Ed.), Education in the European Union: Pre-2003 member states (pp. 125–154). Bloomsbury.
Guo, Y., Guan, Y., Yang, X., Xu, J., Zhou, X., She, Z., … & Zeng, G. (2021). Career adaptability, calling and the professional competence of social workers in China: Testing mediation and moderation mechanisms. Journal of Vocational Behavior, 122, 103510. https://doi.org/10.1016/j.jvb.2020.103510
Henry, A., & Liu, M. (2024). Splitting the L2 self‑guide: Ways forward for motivation research. Language Teaching Research Quarterly, 48(3), 241–266. https://doi.org/10.32038/ltrq.2025.48.03
Hirschi, A. (2009). Career adaptability development in adolescence: Multiple predictors and effect on sense of power and life satisfaction. Journal of vocational behavior, 74(2), 145–155.
Hosseinzadeh, S., Khorrami, Z., & Ghaffari, F. (2023). Professional self‑concept and its relationship with job satisfaction and burnout among nurses. BMC Nursing, 22, 41. https://doi.org/10.1186/s12912-023-01199-8
Johnston, C. S. (2018). A systematic review of the career adaptability literature and future outlook. Journal of Career Assessment, 26(1), 3–30. https://doi.org/10.1177/1069072716679921
Ko, Y. K., Lee, T. W., & Lim, J. Y. (2021). Effects of nursing organizational culture and leadership styles on nurses’ job satisfaction and turnover intention in Korea. Journal of Nursing Management, 29(6), 1721–1729. https://doi.org/10.1111/jonm.13369
Koen, J., Klehe, U.‑C., & Van Vianen, A. E. M. (2012). Training career adaptability to facilitate a successful school-to-work transition. Journal of Vocational Behavior, 81(3), 395–408.
Labrague, L. J., & De Los Santos, J. A. A. (2021). Fear of COVID‑19, psychological distress, work satisfaction and turnover intention among frontline nurses. Journal of Nursing Management, 29(3), 395–403. https://doi.org/10.1111/jonm.13168
Li, Y., Zhang, L., & Chen, J. (2025). Professional self‑concept and clinical decision‑making confidence among nursing students: A cross‑sectional study. Nurse Education Today, 132, 106113. https://doi.org/10.1016/j.nedt.2025.106113
Liu, M., Liu, L., Lv, Z., Mao, Y., & Liu, Y. (2025). Career adaptability among new oncology nurses: A longitudinal exploration. International Nursing Review, 72(1), e12988. https://doi.org/10.1111/inr.12988
McAllister, M., Happell, B., & Flynn, T. (2019). Learning essentials: What graduates need to know to practice as a registered nurse. Nurse Education Today, 79, 126–130. https://doi.org/10.1016/j.nedt.2019.05.025
Middleton, R., Kinghorn, G., Patulny, R., Sheridan, L., Andersen, P., & McKenzie, J. (2022). Qualitatively exploring the attributes of adaptability and resilience amongst recently graduated nurses. Nurse Education in Practice, 63, 103406. https://doi.org/10.1016/j.nepr.2022.103406
Ohme, M., & Zacher, H. (2015). Job performance ratings: The relative importance of mental ability, conscientiousness, and career adaptability. Journal of Vocational Behavior, 87, 161–170. https://doi.org/10.1016/j.jvb.2015.01.003
Orgambídez, A., & Almeida, H. (2020). Exploring the link between structural empowerment and job satisfaction through job stress in Portuguese nurses. Journal of Nursing Management, 28(3), 660–667. https://doi.org/10.1111/jonm.12976
Rudolph, C. W., Lavigne, K. N., & Zacher, H. (2017). Career adaptability: A meta‑analysis of relationships with measures of adaptivity, adapting responses, and adaptation results. Journal of Vocational Behavior, 98, 17–34.
Rusu, A., Ştefănescu, C., & Ciobanu, A. (2015). Explicit and implicit self-concept in the context of career adaptability. Procedia - Social and Behavioral Sciences, 187, 271–275. https://doi.org/10.1016/j.sbspro.2015.03.051
Savickas, M. L. (2013). Career construction theory and practice. In S. D. Brown & R. W. Lent (Eds.), Career development and counseling: Putting theory and research to work (2nd ed., pp. 147–183). John Wiley & Sons.
Savickas, M. L., & Porfeli, E. J. (2012). Career Adapt‑Abilities Scale: Construction, reliability, and measurement equivalence across 13 countries. Journal of Vocational Behavior, 80(3), 661–673. https://doi.org/10.1016/j.jvb.2012.01.011
Schafer, J., & Graham, J. (2002). Missing data: Our view of the state of the art. Psychological Methods, 7, 147–177. https://doi.org/10.1037/1082-989X.7.2.147
Sun, C., Xing, Y., Wen, Y., Wan, X., Ding, Y., Cui, Y., Xu, W., Wang, X., Xia, H., Zhang, Q., & Yuan, M. (2023). Association between career adaptability and turnover intention among nursing assistants: The mediating role of psychological capital. BMC Nursing, 22, 29. https://doi.org/10.1186/s12912-023-01187-y
Volodina, A., & Nagy, G. (2016). Vocational choices in adolescence: The role of gender, school achievement, self-concepts, and vocational interests. Journal of Vocational Behavior, 95, 58–73. https://doi.org/10.1016/j.jvb.2016.07.005
Walker, A., Costa, B. M., Foster, A. M., & de Bruin, R. L. (2019). Transition and integration experiences of Australian graduate nurses: A qualitative systematic review. Nurse Education Today, 76, 1–8. https://doi.org/10.1016/j.nedt.2019.01.002
Yang, J., Liu, Y., & Zhou, Y. (2020). The effects of ethical leadership on career adaptability: The role of job embeddedness. Journal of Business Ethics, 164(3), 595–607. https://doi.org/10.1007/s10551-018-4039-2
Zhao, C., Yu, G., Cai, Y., Zheng, P., Xu, H., Li, F., Zhang, G., & Zhang, J. (2024). The relationships among career adaptability, career commitment, career identity, and career well-being in Chinese nursing undergraduates: A longitudinal study. Heliyon, 10(15), e35152. https://doi.org/10.1016/j.heliyon.2024.e35152
Download Count : 11
Visit Count : 49
Self-concept; Career Adaptability; Educational Success; Concern; Nurses Performance
How to cite this article
Potomkin, V. (2024). Self-concept and educational success on career adaptability among nurses. Management Issues in Healthcare System, 10, 25-36. https://doi.org/10.32038/mihs.2024.10.03
Acknowledgments
Not applicable.
Funding
Not applicable.
Conflict of Interests
No, there are no conflicting interests.
Open Access
This article is licensed under a Creative Commons Attribution 4.0 International License, which permits use, sharing, adaptation, distribution and reproduction in any medium or format, as long as you give appropriate credit to the original author(s) and the source, provide a link to the Creative Commons license, and indicate if changes were made. You may view a copy of Creative Commons Attribution 4.0 International License here: http://creativecommons.org/licenses/by/4.0/